搜索
首页
学院概况
学院简介
现任领导
历任领导
机构设置
师资队伍
博士生导师
硕士生导师
正高级职称
副高级职称
博士
本科生培养
专业介绍
培养方案
优质课程
研究生培养
学科介绍
培养方案
招生信息
教学科研
教学工作
学术科研
党务工作
党建动态
理论学习
党务公开
支部风采
关工委及工会
学生工作
学工动态
共青团工作
学生社团
心理健康
就业指导
就业指导
就业信息
校友之家
校友动态
校友名录
校友风采
省级科研机构
首页
学院概况
学院简介
现任领导
历任领导
机构设置
师资队伍
博士生导师
硕士生导师
正高级职称
副高级职称
博士
本科生培养
专业介绍
培养方案
优质课程
研究生培养
学科介绍
培养方案
招生信息
教学科研
教学工作
学术科研
党务工作
党建动态
理论学习
党务公开
支部风采
关工委及工会
学生工作
学工动态
共青团工作
学生社团
心理健康
就业指导
就业指导
就业信息
校友之家
校友动态
校友名录
校友风采
省级科研机构
胚胎发育与生殖调节安徽省重点实验室
安徽省淮河流域污染损伤效应与生物防控重点实验室
安徽省功能性果饮生态发酵工程研究中心
抗衰老中草药安徽省工程技术研究中心
安徽省乡村振兴协同技术服务中心
学术动态
学术动态
当前位置:
首页
->
学术动态
->
正文
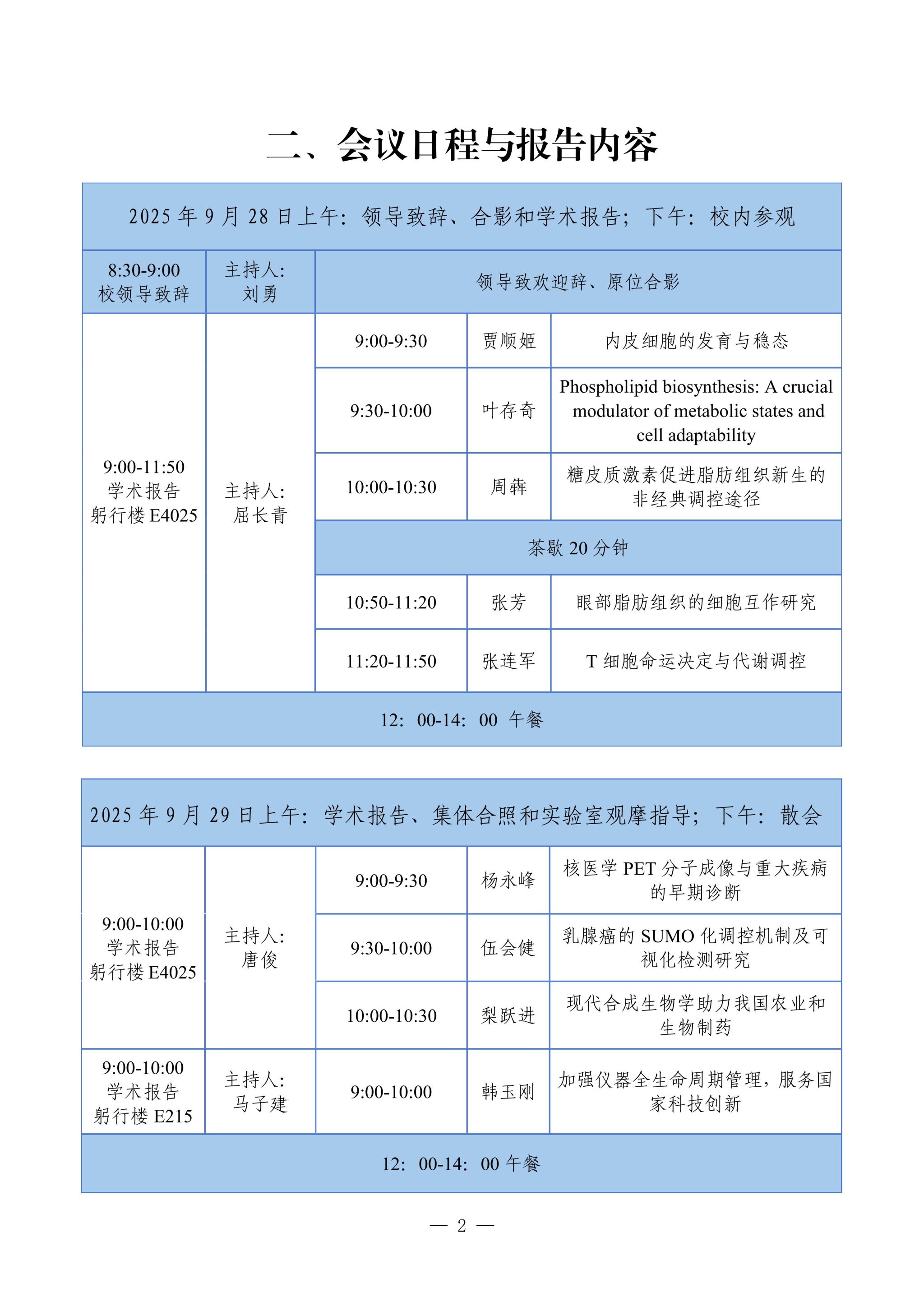
生命科学前沿阜阳论坛
发布日期:2025-09-25
上一条:
核苷酸切除修复和生物节律的分子机制
下一条:
学术规划和项目申报经验分享