设为首页
|
加入收藏
首页
学院概况
学院介绍
学院领导
管理岗位
组织架构
院史沿革
联系方式
党建工作
师资队伍
专业教师
硕士生导师
教学科研
审核评估
人才培养
本科生培养
研究生培养
校友工作
学生工作
思想引领
创新创业
校园文化
社会实践
志愿服务
心理咨询
学生资助
班团一体化
学生风采
科研平台
农民工研究中心
区域物流规划与现代物流工程安徽省重点实验室
招生就业
本科生招生
研究生招生
就业信息
招生宣传
毕业寄语
通知公告
当前位置:
首页
>>
通知公告
>> 正文
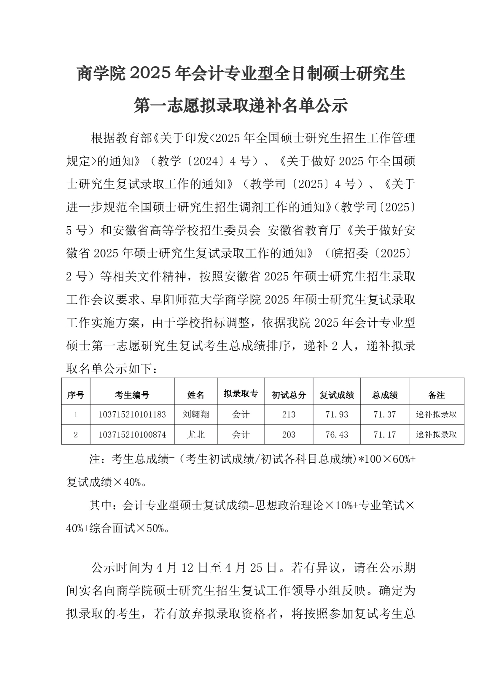
商学院2025年会计专业型全日制硕士研究生第一志愿拟录取递补名单公示
发布日期:2025-04-12 作者: 来源: 点击:
版权所有:阜阳师范大学商学院 地址:中国·安徽·阜阳市清河西路100号
邮编:236037 电话:0558-2596897 技术支持:
博达软件