华南、华中考区(广东、广西、海南、湖北、湖南、河南)
报考院校:
郑州大学体育学院、河南理工大学、河南大学、河南师范大学、南阳师范学院、洛阳师范学院、商丘师范学院、华中师范大学、江汉大学、武汉体育学院、吉首大学、中南大学、湖南工业大学、黄河科技学院、湖南师范大学、衡阳师范学院、湖南人文科技学院、华南理工大学、华南师范大学、嘉应学院、广州体育学院、深圳大学、广西大学、广西师范大学、海南师范大学
考试安排

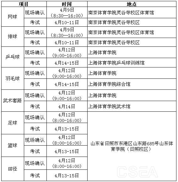
华东考区(山东、江苏、安徽、浙江、福建、上海、江西)
报考院校:
华东师范大学、上海体育学院、苏州大学、扬州大学、江苏师范大学、南京体育学院、浙江大学、杭州师范大学、宁波大学、绍兴文理学院、安徽师范大学、阜阳师范学院、合肥师范学院、集美大学、福建师范大学、南昌大学、华东交通大学、江西师范大学、宜春学院、赣南师范大学、井冈山大学、中国海洋大学、山东理工大学、山东师范大学、曲阜师范大学、聊城大学、鲁东大学、烟台大学、菏泽学院、山东体育学院
考试安排

西北、西南考区(宁夏、新疆、青海、陕西、甘肃、四川、云南、贵州、西藏、重庆)
报考院校:
西南大学、重庆师范大学、西华师范大学、成都体育学院、贵州师范大学、云南师范大学、云南民族大学、陕西师范大学、陕西理工大学、西安体育学院、西北师范大学、天水师范学院、青海师范大学、青海民族大学、宁夏大学、石河子大学、新疆师范大学
考试安排

华北考区(北京、天津、河北、山西、内蒙古)
报考院校:
北京师范大学、首都体育学院、北京体育大学、天津体育学院、河北体育学院、河北师范大学、张家口学院、山西大学、中北大学、山西师范大学、晋中学院、内蒙古大学、内蒙古师范大学、内蒙古民族大学
考试安排

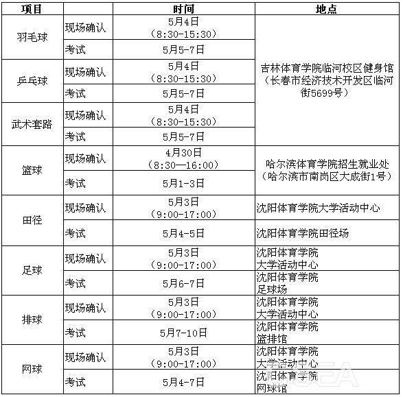
东北考区(辽宁、吉林、黑龙江)
报考院校:
辽宁工程技术大学、辽宁师范大学、大连理工大学(盘锦校区)、大连大学、沈阳师范大学、沈阳体育学院、吉林大学、延边大学、东北师范大学、北华大学、吉林师范大学、长春师范大学、吉林体育学院、哈尔滨师范大学、哈尔滨体育学院
考试安排

来源:中国运动文化教育网