Cell重磅 | 治愈糖尿病迎来了新的曙光,曾艺团队首次在发现新的胰腺细胞群体,可逆转小鼠糖尿病症状

iNature
胰腺由三个主要的细胞成分组成:内分泌胰岛,外分泌腺泡和导管。Langerhans胰岛的胰腺β细胞是在人类以及几乎所有其他脊椎动物中唯一产生胰岛素的细胞。在小鼠中,胰岛组织成球形结构,其中β细胞形成被α,δ和PP细胞套围绕的核心。这些细胞分别产生胰岛素,胰高血糖素,生长抑素和胰腺多肽(PP;Ppy)。β细胞的再生能力有限,这是糖尿病发展的诱因。然而,迄今为止,在体外产生功能性β细胞具有挑战性。
2020年3月19日,中科院上海生化细胞所曾艺团队在Cell 在线发表题为“Long-Term Expansion of Pancreatic Islet Organoids from Resident Procr+ Progenitors”的研究论文,该研究通过单细胞RNA测序(scRNA-seq)在成年小鼠胰腺中鉴定了先前未知的蛋白C受体阳性(Procr +)细胞群体。细胞驻留在胰岛中,不表达分化标记,并具有上皮到间充质的过渡特征。通过遗传谱系追踪,Procr +胰岛细胞在成人体内平衡过程中会经历克隆扩增并产生所有四种内分泌细胞类型。当以克隆密度培养时,分选出的Procr +细胞(约占胰岛细胞的1%)可以牢固地形成胰岛样的类器官。通过连续传代可以长时间维持指数扩增,而在培养的任何时间点都可以诱导分化。β细胞在分化的胰岛类器官中占主导地位,而α,δ和PP细胞则以较低的频率出现;类器官是葡萄糖反应性和胰岛素分泌的。在糖尿病小鼠中移植后,这些类器官可以逆转疾病。这些发现表明,成年小鼠胰腺胰岛含有一定数量的Procr +内分泌祖细胞。

胰腺由三个主要的细胞成分组成:内分泌胰岛,外分泌腺泡和导管。Langerhans胰岛的胰腺β细胞是在人类以及几乎所有其他脊椎动物中唯一产生胰岛素的细胞。在小鼠中,胰岛组织成球形结构,其中β细胞形成被α,δ和PP细胞套围绕的核心。这些细胞分别产生胰岛素,胰高血糖素,生长抑素和胰腺多肽(PP;Ppy)。β细胞的再生能力有限,这是糖尿病发展的诱因。
细胞疗法被认为是传统糖尿病治疗的潜在疗法。胰岛和全胰腺移植可通过补充β细胞来恢复葡萄糖稳态。供体可用性的限制导致人们寻求在体外产生β细胞的策略。除了使用基于胚胎干细胞(ESC)/诱导性多能干细胞(iPSC)的技术来生成可移植的β细胞,研究了直接从目标组织中衍生的类器官。

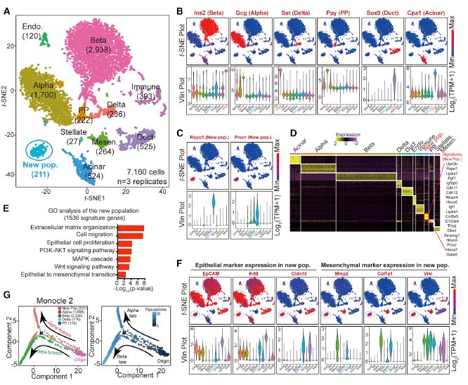
scRNA-Seq分析揭示了具有EMT特性的新型胰腺细胞群体
然而,迄今为止,已经证明难以从胚胎或成年胰腺中培养出新的β细胞,而与肠道密切相关的肠内分泌细胞很容易在主要组织来源的类器官中产生。在三维(3D)条件下培养的小鼠胚胎胰腺祖细胞反映了体外外分泌和内分泌细胞的分化,但不支持胰腺细胞的长期扩增。使用成年导管的组织培养策略,腺泡和胰岛素低的细胞仅在将假定的祖细胞扩增和分化为分化方面有效。

类器官可以恢复STZ诱导的T1D胰岛素依赖性葡萄糖稳态
在这项研究中,描述了通过单细胞RNA测序(scRNA-seq)在成年小鼠胰腺中鉴定了先前未知的蛋白C受体阳性(Procr +)细胞群体。细胞驻留在胰岛中,不表达分化标记,并具有上皮到间充质的过渡特征。通过遗传谱系追踪,Procr +胰岛细胞在成人体内平衡过程中会经历克隆扩增并产生所有四种内分泌细胞类型。

文章总结
当以克隆密度培养时,分选出的Procr +细胞(约占胰岛细胞的1%)可以牢固地形成胰岛样的类器官。通过连续传代可以长时间维持指数扩增,而在培养的任何时间点都可以诱导分化。β细胞在分化的胰岛类器官中占主导地位,而α,δ和PP细胞则以较低的频率出现;类器官是葡萄糖反应性和胰岛素分泌的。在糖尿病小鼠中移植后,这些类器官可以逆转疾病。这些发现表明,成年小鼠胰腺胰岛含有一定数量的Procr +内分泌祖细胞。
参考消息:
DOI:10.1016/j.cell.2020.02.048