2月25日,2022年全国高教处长会在重庆市召开,旨在研究部署2022 年度推进高等教育高质量发展重点工作,全面提升高等教育根本质量、整体质量、服务质量,加快完善高等教育发展中国范式,走好人才自主培养之路。会议由教育部高等教育司副司长范海林主持,副司长王启明、武世兴出席会议。
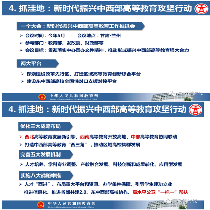
教育部高等教育司司长吴岩作主题报告,盘点总结2021年的工作,强调2022年要转段:要从战略上、策略上、大逻辑、小逻辑、工作成效上全面转段。要抓基础、抓新形态、抓高地、抓洼地、抓引领,从实施新时代高等教育育人质量工程、卓越拔尖人才培养、高等教育数字化、中西部高等教育振兴、“互联网+”大赛等五方面的战略任务,抓好20件大事的落实,让中国高等教育质量更高、实力更强、品牌更亮!
10个部委的教育司局长、处长,各省厅高教处长现场参会。高教学会、评估中心领导,有关省厅厅长、副厅长列席。全国各省教育厅、高校、教指委设分会场线上参会,共计10500个分会场和电脑端连线聆听报告。
以下为报告内容:








































